2. BTX공정
BTX공정은 크게 용제추출(Sulfolane), 벤젠 톨루엔 분리(BTU), 톨루엔 전환(Tatoray), 방향족 분리(Aromatic Fraction),
자일렌분리(PAREX) 및 이성화 (ISOMAR) 공정으로 분류된다.

2.1 Sulfolane(술포란)공정(용매 추출공정)
reformate에서 벤젠, 툴루엔, 자일렌을 확보하는 용매추출공정이다. 비등점의 차이가 적은 탄화수소화합물을
분리할 때에는 증류방법이 적당하지 못하기 때문에, 분리하고자 하는 탄화수소의 특성에 기초하여
벤젠,툴루엔을 이와 비슷한 비점을 갖는 비방향족탄화수소로부터 분리하는 방법은 용제를 사용한 추출법을
사용하는 것이 값사고 능률적이다. 방향족 탄화수소만을 선택적으로 추출하는 Sulfolane을 사용하영 sulfolane공정이라
이름붙였다. 주 공정시설로는 방향족 화합물을 추출하는 공정, 비방향족 유분의 수세척 공정
및 용매와 방향족 혼합물을 분리하는 공정이 있있다. 부 공정시설로는 용매 재생공정과 세척수 정화공정이 있다.
2.2 BTU(Benzene Toluene factionation Unit) 벤젠/툴루엔 분리공정

벤젠을 생산하고, 원료로 사용되는 툴루엔을 정제하는 공정이다. 주 시설로는 원료중 올레핀을 제거하는
클레이 흡착탑 (Clay Treater)과 벤젠을 회수하는 증류탑과 톨루엔을 회수하는 2개의 증류탑으로 구성된다.
2번째 증류탑을 통해 회수되는 툴루엔은 전환공정으로 이송되고, 탑 하부의 제품은 파라자일렌을 회수하기
위한 원료로 사용된다.
2.3 툴루엔 전환(Tatoray, Transalkylation by Toko Rayon Company)
Tatoray공정은 방향족의 Transalkylation을 위한 공정이다. 이 공정의 가장 간단한 형태는 Toluene을 Benzene과
Mixed Xylene으로의 변환이며, 좀 더 발전된 형태로는 Toluene과 혼합 C9 방향족이 C6, C8과 C10 방향족으로의
변환을 들 수 있다. 즉, BTU 공정으로부터 회수되는 톨루엔과 방향족 분리설비에서 나오는 C9 방향족을 원료로 하여
벤젠과 자일렌을 반응 생성하는 공정으로, 반응공정과 분리정제 공정으로 구성되어 있다.
2.4 방향족 분리(Aromatic Fraction)공정

개질공정에서 오는 feed는 reformate splitter에서 분리되어 C7이하는 상부를 통해 를 통해 술포란공정으로 보내지고,
C8 이상은 하부로 나가 클레이 흡착탑을 통해 올레핀이 제거되고 BTU로부터 오는 원료와 만나
자일렌탑으로 들어간다. 이성화 공정으로부터 오는 원료는 개질공정에서 오는 원료보다 높은 단으로 투입된다.
자일렌탑의 상부엔 C8 방향족이 분리되어 자일렌 분리로 보내지고, 하부로 부터 추출되는 무거운 성분은
Heavy aromatic column으로 주입된다. Heavy aromatics column의 상부으로 나오는 C9 aromatics는
툴루엔 전환으로 보내고 하부의 Heavy aromatics는 Storage tank로 보내진다.
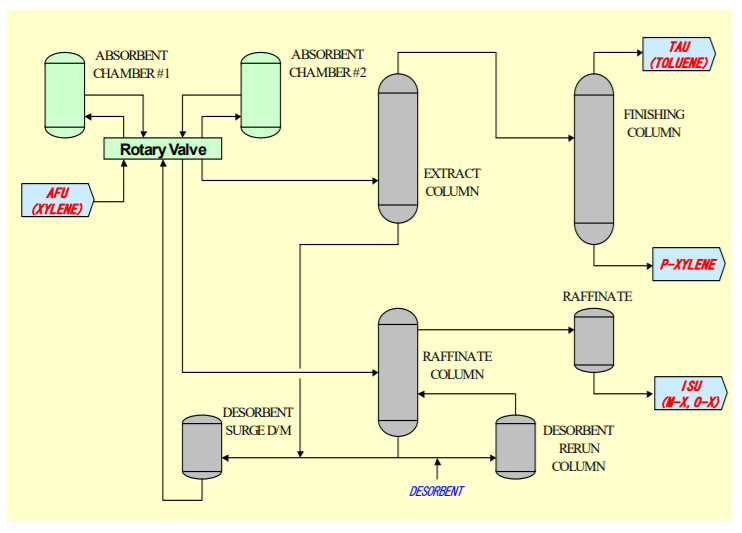
2.5 자일렌분리 공정(PAREX)

자일렌과 에틸벤젠 및 C8 비방향족 유분을 선택적으로 연속 흡착분리하여 파라자일렌을 생산한다.
흡착 및 탈착 설비, 잔류물 분리설비 및 탈착제 정화설비, 파라자일렌 분리, 정화설비로 구성되어 있다.
고체 흡착제와 액상 탈착제 및 순환밸브를 사용하여 높은 순도의 파라자일렌이 들어있는 추출물과
C8방향족 및 비방향족 유분이 들어있는 잔류물(Raffinate)로 분리한다. 추출물은 Desorbent(액상 탈착제)를
제거한 후 파라자일렌 제품을 생산하고, 잔류물은 액상탈착제 제거 후 ISOMAR공정으로 보내 재순환된다.
2.6 이성화 공정 (ISOMAR)
이성화 공정은 위 PAREX공정에서 유입되는 잔류물을 촉매를 이용하여 파라 자일렌 및 벤젠으로 전환시키는 공정이다.
즉 파라 자일렌 및 벤젠의 생산을 최대화 하는데 목적이 있다. 이성화 공정은 비평형 상태의 MIXED 자일렌을 평형에
근접한 이성질체 조성으로 전환시키는 Catalytic Isomerization공정이다. 촉매로 사용되는 I-100은 에틸벤젠의
탈알킬화 반응을 이용해 벤젠을 생성한다. 또한 메타자일렌으로부터 파라자일렌과 올소자일렌을 생산하는
이중기능을 가진 금속 촉매이다.
'플랜트 > 석유화학플랜트' 카테고리의 다른 글
| 기계공학 취준일기 #6 석유화학플랜트 MTBE (0) | 2020.08.14 |
|---|---|
| 기계공학 취준일기 #5 Butadiene 제조공정 (0) | 2020.08.14 |
| 기계공학 취준일기 #3 방향족(BTX) 제조공정 1 (0) | 2020.08.13 |
| 기계공학 취준일기 #2 NCC(Naphtha Cracking Center) (0) | 2020.08.13 |
| 기계공학 취준일기 #1 NCC원료공급 및 석유화학 공정 (0) | 2020.08.13 |